
{{aisd}}
AI生成 免责声明

2月24日,在华为终端产品与战略线上发布会上,华为正式推出华为HMS终端云服务。华为消费者业务CEO余承东表示,原先使用Google的服务、苹果的生态服务,现在可以使用HMS,基于华为云框架的服务。

余承东表示,华为HMS已经支持170多个国家,月活达到4亿用户。在发布会上,华为宣布将提供10亿美元启动耀星计划,支持全球开发者加入HMS生态系统。

华为HMS把中国软件推向世界
招商证券表示,华为HMS是华为针对海外市场对标谷歌GMS推出的自主生态系统,HMS的诞生是必然的,类似Android拥有GMS,华为研发自主操作系统鸿蒙OS就必须要有自主生态系统支撑,HMS生态一旦成熟将为鸿蒙OS推出提供条件,而当下选择用HMS代替GMS则是对未来鸿蒙OS替换Android的一次提前尝试。判断谷歌暂停对华为的GMS授权加速了HMS正式商用,后续华为在海外销售产品有望大规模更换HMS系统。
安信证券认为,华为HMS把中国软件推向世界。HMS Core的推出使得开发者不必依赖于GMS,也能为华为手机开发应用。HMS的建立为华为生态扫清障碍,同时也为国内软件厂商接入了更加广阔的市场,成为国产软件出海的一艘关键航母。
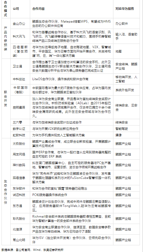
HMS生态合作伙伴分为两类,这些标的股受益
投资机会上,东吴证券认为,HMS Core是华为移动服务提供的端、云开放能力的合集,助力开发者高效构建精品应用。目前,华为已经和多个细分领域的龙头公司深入开发合作,通过业务协同的方式,将不断完善HMS中的各项服务。关注华为移动端受益标的:金山办公、科大讯飞、四维图新、卫士通、中科创达、中软国际、启明星辰、数字认证等。另外,关注华为鲲鹏在服务器和PC生态受益标的:太极股份、诚迈科技、用友网络、东华软件、神州数码、东方通、北信源、彩讯股份、常山北明等。

华泰证券认为,HMS之于鸿蒙相当于GMS之于Android,HMS和鲲鹏两大华为主导的生态,分别在移动端和PC/服务器端引领中国自主IT生态的形成。HMS生态合作伙伴分为两类:(1)底层操作系统开发合作伙伴;(2)各类移动应用开发者。鲲鹏计算生态合作伙伴主要分为三类:(1)产品型公司,产品与华为有互补性;(2)服务型公司,具有强大的IT服务能力和客户资源;(3)硬件型公司,补充华为鲲鹏服务器产能。
HMS生态领域,重点推荐中科创达,建议关注,金山办公、万兴科技、常山北明。
鲲鹏计算产业生态领域,建议关注诚迈科技、金山办公、用友网络、超图软件、华东电脑、神州数码、东华软件、中科软、拓维信息。
