
{{aisd}}
AI生成 免责声明
广东省卫生健康委27日发出通知,进一步明确来粤人员健康证明有关问题。通知要求,加强对来粤人员的健康管理,要求抵粤14天内除上下班外不得外出,不得组织参与聚餐、聚会。
具体问题明确如下:
一、除湖北省等疫情高发地区,其他地区来粤人员进入我省、省内出行食宿、复学复工复产等正常生产生活均不需要提供输出地疫情相关健康证明资料。
二、对持湖北省等疫情高发地区身份证来粤人员,如能提供中国移动、中国电信和中国联通发布的个人轨迹证明信息,证明本人14天内未离开过广东、未到过疫情高发地的,可到社区(居委或村委)或本人所在单位申领证明(见附件1)。
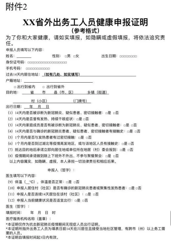
三、本省各地,以及四川、湖南、江西、河南、海南、贵州、云南、广西自治区等与我省建立健康监测互认工作机制的省(市、区),为新冠肺炎康复者、密切接触者、疫情高发地区来粤人员解除隔离观察者开具的出院证明、解除隔离通知书、健康申报证明(见附件2)、健康二维码等材料,各地、各有关用人单位均应予以认可。
四、加强对来粤人员的健康管理,要求其抵粤14天内除上下班外不得外出,不得组织参与聚餐、聚会。出现发热等不适症状的送当地指定的医院排查治疗。


