
{{aisd}}
AI生成 免责声明

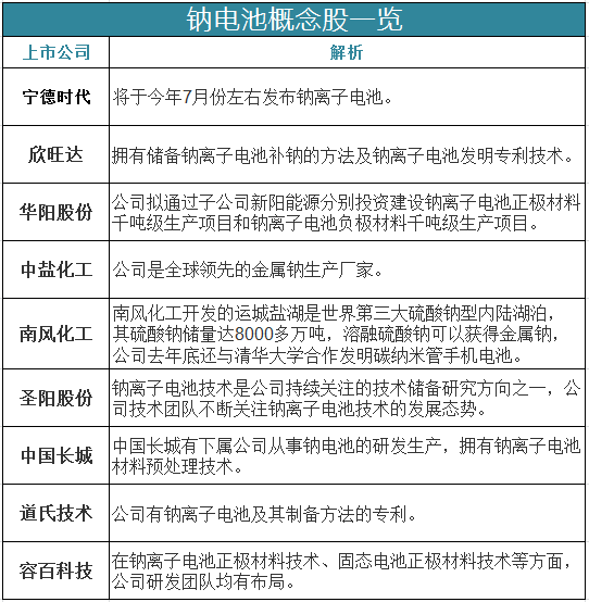
5月24日,钠离子概念开盘大涨,截至发稿,中盐化工、华阳股份、圣阳股份一字涨停,南风化工、翔丰华、欣旺达等多股均不同程度上涨。
5月21日举行的宁德时代年度股东大会上,董事长曾毓群透露,宁德时代将于今年7月前后发布钠电池。
对于钠离子电池的成本问题,曾毓群表示,由于是新兴的电池技术,钠离子电池不是刚推出来就很便宜,因为目前的供应链规模还很小,不够成熟,钠离子电池可能比锂离子电池贵一些。
什么是钠基电池
中泰证券指出,元素周期表上,钠与锂同属于碱金属主族,拥有与锂相似的物理性质与化学性质与锂离子电池类似,依靠钠离子在正极与负极之间可逆地迁移实现充放电,正极和负极均由允许钠离子可逆地插入和脱出的插入型材料构成。钠离子电池的研究起始于上世纪70年代,但与锂离子电池相比进展相对缓慢,2010年前后学术界开始重视钠离子电池的研发,2015年第一代钠离子电池开始迈入商业化进程。
相比于锂电池,钠离子电池能量密度低以及目前尚无成本优势。

能量密度方面,东北证券指出,钠电池能量密度(一般不到120Wh/kg)明显低于磷酸铁锂电池(160Wh/kg)与三元电池,与新能源车电池需求匹配度低,暂无替代锂电池成为动力领域主流技术的可能性。
另外,当前钠电池实际生产成本并无显著优势。根据华安证券测算当前的价格体系下对比磷酸铁锂电池约对应25.3%的理论原材料成本优势,其中14.1%源于正极,10.5%为铜箔。

钠离子电池的低能量密度及循环性能对应更多的辅材消耗以及更高的度电成本。考虑到目前磷酸铁锂电池上万次的循环性能,其全生命周期的度电原材料成本仅0.02-0.04元/kWh,远低于钠离子电池的0.05-0.3元/KWh。
不过,钠电池也具有比较明显的三大优势:①钠元素作为储能材料而言有更好的安全性能;②钠元素在地球上的储量丰富,地壳种金属钠的含量达到了2.4%;③钠价格便宜。
华安证券表示,钠离子电池的循环性能与能量密度居于铅酸电池与锂离子电池之间。根据钠离子电池的体系不同,其能量密度有所差异,目前Faradion的层状氧化物/硬碳有机电解液体系可以做到140Wh/kg,天花板在200Wh/kg左右;显著高于铅酸电池,但低于锂离子电池。
后市走向机构分歧明显
对于钠电池的未来前景,机构有不同的看法。
国泰君安证券表示,我国锂资源70%都需要进口,钠离子电池是对锂离子电池的支撑和保障。发展钠离子电池的主要场景是基站、电动自行车等对能量密度需求不高的领域,未来有望具备成本低、安全性好等优势,是三元高镍技术路线的很好补充。
站在当前时点来看,东北证券则表示,钠电池对锂电池的替代性实际上很微弱。考虑到钠储量比锂丰富,应当重视钠电池作为技术储备、保障能源安全的战略意义,但不应过分高估其商业价值。5月20日,《建设世界级盐湖产业基地规划及行动方案》评审通过,顶层设计方案落地,盐湖提锂有望提速。
海通证券判断,钠离子电池和锂电池一样都发展了很多年,主要优点是成本低(理论上钠电池BOM成本比锂电池低20%,可以做到比磷酸铁锂的成本更低)、高低温性能优异、安全性高、具备快充能力,主要缺点就是能量密度低和现有锂电池差距较大,有明显的天花板。
华安证券也表示,钠离子电池与锂离子电池相比的原材料优势主要在于将锂盐换成钠盐,且铜箔换成铝箔;但钠离子电池的低能量密度及循环性能对应更多的辅材消耗以及更高的度电成本。除去规模化因素之外,钠离子电池的降本之路仍然面临重重阻碍。
