
{{aisd}}
AI生成 免责声明
1月18日晚间10点,来自深圳的投资者王希,在一家名为“杰我睿珠宝”小程序转账11万元,准备用于购买金条。付款后,系统提示前方有超过3000人排队,直到次日凌晨款项才显示到账。
翌日,有关该平台出现异常的消息,在多个用户微信群流传。大量用户反映自己被平台“拉黑”,无法继续交易。同时,社交平台开始出现“杰我睿出现挤兑”的短视频。恐慌之下,王希立即申请提现,但系统再次显示前方有数千人排队等待打款。
1月20日至21日,提现队列缓慢推进,平台兑付情况持续紧绷。21日,轮到王希提现时,申请直接被系统驳回。同日,另一名平台投资者李亮5800元的提现申请也遭驳回。
不久后,平台更新规则,将每日提现额度限制为500元、1克黄金。但截至目前,王希既未收到全额退款,也未能成功提取“每日额度”。李亮也称,成功提现2500元后,他26日发起的499.99元提现始终未能到账,而系统显示排队人数仍达一两万。
杰我睿由深圳水贝黄金原料交易商深圳市杰我睿珠宝有限公司(下称“杰我睿”)所有。1月21日至今,超过30名投资者告诉第一财经,杰我睿及多个关联的线上平台出现兑付困难,波及全国多地投资者。根据投资者自行统计的数据,未兑付资金已超过百亿元。另据一份投资者提供的呈报书,截至1月27日,仅初步实名统计,涉案未结算金额达到2.46亿元。
第一财经就上述情形向深圳市有关公安机关、街道派出所求证。截至发稿暂未获得回复。1月28日,深圳市罗湖区工作专班发布公告称,近日,工作掌握辖区企业杰我睿经营异常,引发关注。罗湖区第一时间组建工作专班介入,督促企业履行主体责任。目前,杰我睿负责人及相关核心管理人员均在岗,积极开展与投资人沟通、资产梳理和兑付等工作。针对投资人反映的诉求,工作专班正在核查中。
多名受访人士认为,该平台出现兑付危机,与预定价交易有关。第一财经此前曾独家报道,该平台通过社交平台引流,以“低门槛、高杠杆”的预定价交易吸引大量散户入场。(详见《独家|多人爆仓!高杠杆、假收益、“托儿”全上场,水贝黄金预定价交易是这样的危险赌局》)根据投资者反映,目前,平台虽提出解决方案,却要求投资者对本金大幅打折。
大规模延期兑付
第一财经独家获悉,近日,杰我睿名下的“杰我睿珠宝”及多个关联的线上平台“龙冶金”“金城金世界”(下统称“杰我睿线上平台”),均出现了兑付困难,波及众多投资者。
企查查信息显示,杰我睿成立于2014年,主营业务为有色金属及矿石批发。该公司原为水贝地区黄金原料交易商,从上游供货方采购、回收黄金原料,向下游小商户供货。
与此前暴雷的粤宝鑫等料商不同,第一财经此前曾报道,近年来,杰我睿业务逐步转向贵金属零售,并向散户开放黄金预定价交易,也因此扩大了风险敞口。
多名投资者告诉第一财经,自1月20日起,杰我睿线上平台就已无法正常提现。投资者李亮透露,他在1月15日至16日期间,通过平台累计充值1.1万元,购入500克白银作为“存料”。售出后,他的账户余额变为1.156万元,但该笔资金目前未能成功提取。
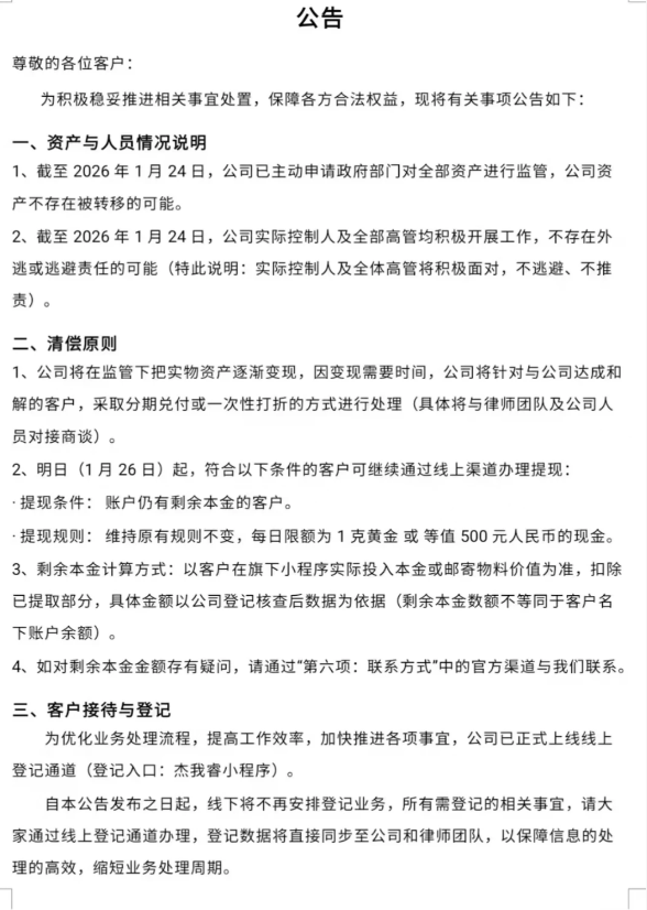
另一投资者张明,2025年中期通过小红书了解到该平台,随后参与多轮预定价产品交易,至今已累计充值130.49万元,并向平台邮寄实物金687克、实物白银717克。截至目前,其账户中仍有92万余元本金,以及黄金555克、白银717克尚未兑付,涉及总金额超过160万元。自2026年1月21日起,平台将每日提现额度限制为500元人民币与1克黄金。张明称,至今仍未成功提取任何资金。
1月24日,平台负责人张某曾通过视频安抚投资者,称以“官方小程序首页弹窗为准”。次日,杰我睿公告称,已主动申请政府部门对全部资产进行监管,并强调资产未被转移,并将每日兑付金额限定为1克黄金或等值500元现金,具体处置方案仍需协商,预计需7至15天方可处理。

(小程序弹窗公告 受访者提供)
据部分前往现场的投资者向第一财经透露,杰我睿方面目前给出的解决方案分为两种:一是接受本金按两折一次性兑付,可较快结清;二是按12期兑付,但本金按四折计算。该方案中的“本金”,仅指投资者直接充值的金额,不包括之前寄售、回收贵金属等所涉资产,即相关实物黄金、白银可能无法纳入兑付范围。
投资者向第一财经展示了现场取得的协议书,其中第二条“退款/结算金额与支付安排”一栏目前仍为空白,具体兑付金额与时间尚未明确。

(投资者供图)
记者获取的一份投资者资金统计表显示,截至1月26日下午3时,各地投资者在杰我睿线上平台的未结清余额合计高达133.92亿元,投资者来自广东省、福建省、山西省、江西省、安徽省等11个省份。
投资者还在一份呈报书中提到,截至1月27日,仅初步实名统计,涉案未结算金额达到2.46亿元。但部分投资者告诉记者,2.46亿元的统计偏小,该统计仅限于部分区域、且表格由于权限设置,后期无法填写。
为核实上述情况,第一财经多次致电深圳市公安局罗湖分局经侦大队、罗湖区翠竹街道派出所,但电话始终处于忙线状态。深圳市公安局经侦部门接线人员表示,近日报案信息过于密集,可能导致上述电话难以接通。记者亦尝试联系杰我睿的线上客服,截至发稿未获回复。
根据投资者提供的报案回执、录音,目前,警方暂未就此事立案,相关情况仍在登记中。
祸起预定价交易?
第一财经梳理数十名涉事投资者的情况发现,除下游商户外,杰我睿此次兑付困难涉及的散户,主要涵盖两类群体。
第一类是参与实体黄金回收及旧金变现的普通交易客户。多名受访者称,选择杰我睿的主要原因,是该平台回收报价优于市场普遍水平。一名投资者说:“我所在地其他回收商价格偏低,杰我睿的回收价只比大盘略低一些,我从2025年初开始通过他家做约价回收。”
另一位投资者则称,自己是因“2025年12月得知平台推出免工费旧金还款活动”而参与其中。这类投资者普遍对平台抱有“实业可信”的认知,认为“公司在深圳有实体门店,老板也常在群里发经营动态,加上客户规模这么大,感觉应该比较可靠”。
第二类是参与高杠杆操作的预定价交易客户。在接触平台实体黄金业务后,部分投资者被引导至风险更高的黄金、白银预定价交易。
第一财经此前调查发现,深圳水贝黄金市场存在多个面向散户的黄金、定价交易平台,多由当地黄金料商运营。杰我睿正是其中规模较大的一家。
目前,虽然该平台公开小程序入口已关闭,无法直接登录,但第一财经曾在去年登录其运营的一款寄卖小程序。
该平台当时对普通用户提供黄金预定价交易服务,支持1克起购,实时金价显示为837元/克,用户仅需支付20元定金即可“锁价”购买1克黄金,默认交割方式为“账户存金”。根据相关合同条款,用户需在7日内完成结算,逾期须支付违约金。此外,平台还提供“约价回收”功能,客户支付部分定金后,可约定未来某一日期由平台以固定价格回购黄金。
一名参与该平台交易的投资者解释,在预定价交易机制下,若投资者“看空”金价,可选择“约价回收”。例如,约定以830元/克的价格在未来卖出黄金,若届时金价跌至800元/克,投资者每克可赚取30元差价。若“看多”金价,则需下定金预定黄金,到期支付全款。
以此计算,假设锁定100克黄金(按当时市价约890元/克计),在民间预定价平台上仅需约2100元定金,杠杆比例可达40倍左右,远高于同期正规黄金期货交易。据了解,同期,上海黄金交易所黄金合约保证金比例约为14%,期货公司通常额外加收2%-5%手续费,同样锁定100克黄金所需保证金在1.34万元以上。

(预定价交易平台)
后续有一定新变化。多名投资者告诉第一财经,最初,“杰我睿珠宝”小程序集成了约价回收、贵金属买卖及首饰销售功能。可能是为了隔离风险,去年10月,平台上线“龙冶金”小程序,将板料购买业务独立至此。此后,“杰我睿”主攻无实物约价回收、贵金属寄存及首饰销售,可变相“看空”贵金属,而“龙冶金”则专注于全款购买和低预定价购买贵金属,可变相“看多”贵金属。至12月,第三个平台“金城金世界”上线,主要销售黄金首饰与金条。三个小程序的账户余额与贵金属存货(即“料”)可实现内部互转。
根据投资者提供的资料,在“龙冶金”上预定黄金的定金从20元~30元/克,一路上涨至80元~100元/克。
随着白银市场热度上升,杰我睿线上平台近期也推出了白银预定价交易业务。
李亮说,当时,杰我睿是市场上少数提供此类服务的线上平台之一。该平台以“24小时交易、低工费、支持定价”为卖点,吸引了大量白银交易新手。
投资者提供的截图显示,实时银价为22.67元/克时,购买1000克板料市价约2.27万元,仅需定金5000元,杠杆约4.5倍。

(投资者提供的杰我睿白银定价页面)
多名投资者反映,该平台涉及白银预定价的杠杆比例不断变动。2025年11月18日上线白银定价交易系统,每克定金1.5元,支持24小时交易;12月28日每克定金涨至3元;2026年1月14日进一步提高至5元;1月15日起取消定金购买模式,改为仅限全款交易,交易时间也缩减至每日10-24点。
张明对第一财经称,他两次参与白银预定价交易均选择在当天完成结算,每次购买量为10000克。而在平台将定金上调至每克5元后,多数用户未选择结算,而是继续持有此前以每克3元定金购入的白银产品。
今年以来,白银价格迅速走高,也让预订价交易的风险控制难度更大。Wind资讯数据显示,截至1月27日,伦敦银现价格最高触及117.73美元/盎司,年内累计涨幅超过56%。
失控的风险
多位受访业内人士认为,杰我睿这类平台出现较大的风险敞口,主要源于面对散户的营运模式、风控机制的缺失。
实际上,多数投资者的风险偏好并不高,最初通过小红书、抖音等社交平台接触到杰我睿,被该平台“免工费”“积分奖励”等促销活动吸引,从首饰购买、旧金回收等实物交易入手,随后在社群营销和高收益的持续引导下,逐步转入高杠杆的预定价交易。
如投资者张婷,2025年初关注杰我睿的线上平台后,原本仅用于日常黄金消费,后在群内看到“投入几万,一夜赚18万”的宣传,受高收益诱惑开始预定价交易。她一开始尝试的就是价格正处于高度波动期的白银,由于主流平台存在购买限额,她转而通过杰我睿名下“龙冶金”进行白银约价交易,定金从每克3元逐步涨至5元。她称,在非理性情绪驱动,一晚就订下8000克白银,“整个过程如同赌博,精神压力极大。”
不仅如此,此类平台的风控,也普遍处于“黑箱”状态。广东南方黄金市场研究院市场研究中心主任宋蒋圳此前接受第一财经采访时说,此类平台的操作模式,通常涉及两个分离的环节:一方面,客户的保证金通过国内私人账户进行归集;另一方面,平台声称在香港等境外市场通过美元或港币进行对冲交易以覆盖风险。
而这种分离模式带来多重隐患:一是境外对冲真实性难以验证,人民币入金与外汇体系内的对冲缺乏透明、可追溯的对应关系;二是资金跨境回流面临合规挑战,个人外汇额度有限,大额资金非正规进出可能涉及违规;三是客户资金保障机制缺失,若平台未全额对冲,实则形成“平台与客户对赌”的局面,客户亏损即平台盈利,一旦对冲失败或平台资金链断裂,投资者本金安全将无法保障。历史上,类似模式已多次演变为借新还旧的资金游戏,甚至游走在庞氏骗局边缘。
(张婷、张明、李亮、王希均为化名)